918博天堂

当前位置:918博天堂官网 > 918博天堂 > 机构设置 > 医疗器械监督管理处 > 医疗器械召回
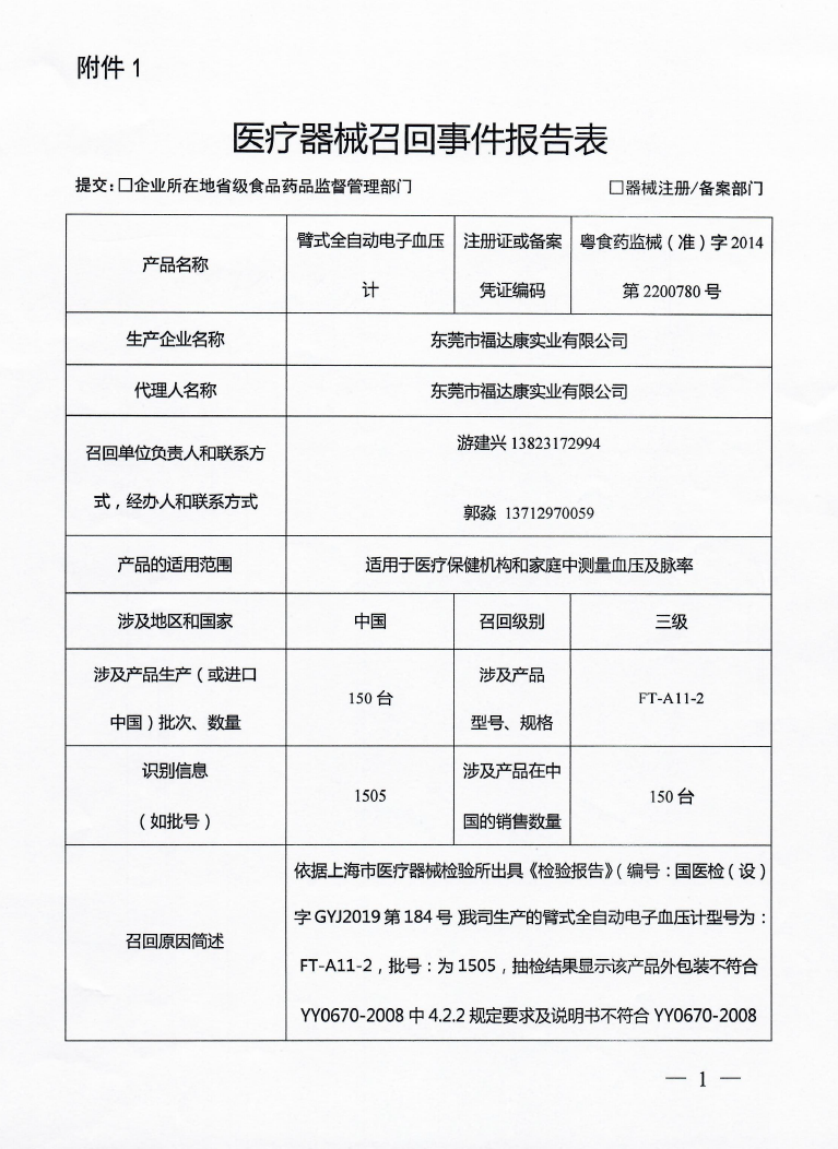
东莞市福达康实业有限公司对臂式全自动电子血压计主动召回
发布时间:2019-08-14 14:58:21 来源:本网 浏览次数:94 【字体: 打印

  东莞市福达康实业有限公司报告,该公司对其生产的臂式全自动电子血压计实施主动召回处理,召回级别为三级,涉及产品的型号、规格及批次等详细信息见《医疗器械召回事件报告表》。

  附件:医疗器械召回事件报告表

02.png03.png


附件:
分享文章到
返回顶部打印页面关闭本页
扫一扫在手机打开当前页